mirror of
https://github.com/comit-network/xmr-btc-swap.git
synced 2025-11-22 17:10:59 -05:00
rebranding: eigenwallet (#461)
* rebranding: Change github/UnstoppableSwap to github/eigenwallet * rebranding: change Unstoppable -> eigenwallet in a bunch of places * rebranding: change tauri icon
This commit is contained in:
parent
7bcb804d27
commit
e3e1ff5f17
66 changed files with 37 additions and 34 deletions
|
|
@ -74,11 +74,11 @@ In particular, you may be interested in setting up your ASB to be reachable via
|
|||
|
||||
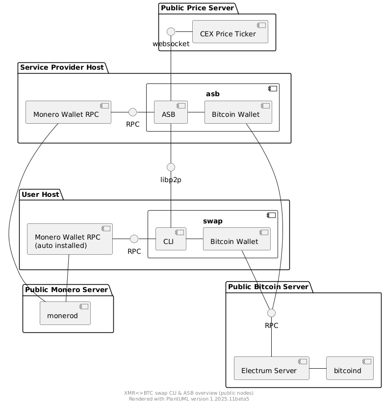
In order to understand the different components of the ASB and CLI better here is a component diagram showcasing the ASB and CLI setup using public Bitcoin and Monero infrastructure:
|
||||
|
||||

|
||||

|
||||
|
||||
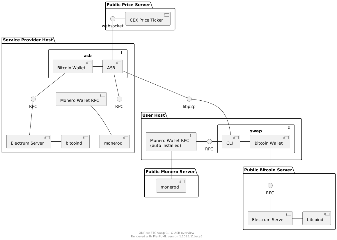
Contrary, here is a diagram that showcases a service provider running it's own blockchain infrastructure for the ASB:
|
||||
|
||||

|
||||

|
||||
|
||||
The diagram shows that the `asb` group (representing the `asb` binary) consists of three components:
|
||||
|
||||
|
|
|
|||
Loading…
Add table
Add a link
Reference in a new issue